メインコンテンツへスキップ

MAIN-TIE-MAIN WITH LS-6XT USING ETHERNET - ナレッジベース / LS-6XT - Power Management

MAIN-TIE-MAIN WITH LS-6XT USING ETHERNET

作成者一覧

Main-Tie-Main application for low voltage substation’s


SINGLE LINE DIAGRAM


Suitable for End User Market

The following Markets can be supported by this application:

Genset, Wind, Industrial and Utility



Used Woodward products for this application

LS-6XT, for the visualization and VNC connection easYview unit should be installed.


Application Description User Requirements

Main-Tie-Main switchgear application would include two LS-6XT configured to control two incomer mains and one tie breaker. States of each breaker are transmitted via ethernet interconnectivity to ensure both LS-6XT have the same single line diagram. Communication between LS-6XT units is realized via Ethernet cable. Ethernet switch is required to include mini scada easYview visualization and control.


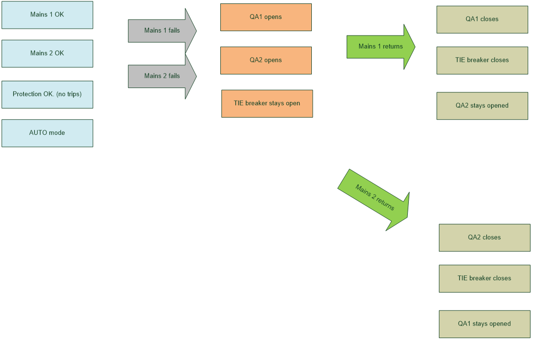
Expected functionality of the Main-Tie-Main system with both sources available is:

1.     Mains 1 fail: Mains 1 LS-6XT immediately opens the Mains 1 circuit breaker. Mains 1 LS-6XT closes tie breaker.

2.     Mains 1 become available: Mains 1 LS-6XT opens tie breaker and closes the Mains 1 circuit breaker.

3.     Mains 2 fail:  Mains 2 LS-6XT immediately opens the Mains 2 circuit breaker.  Mains 2 LS-6XT closes tie breaker.

4.     Mains 2 become available: Mains 2 LS-6XT opens tie breaker and closes the Mains 2 circuit breaker.

5.     Mains 1 & 2 fail: Mains 1 & 2 LS-6XT open the source, the tie breaker will not close.

6.     In case of protection trip the ATS system will be blocked and work only after acknowledge by the end customer.

7.     Customer can choose AUTO mode (normal functionality) or MANUAL mode (ATS blocked, breaker operation possible only via buttons).

8.     Preferred source is Mains 1.



ATS logics table


Mains 1 CB

TIE

Mains 2 CB

Mains 1 & 2 OK.

1

0

1

Mains 1 failed

0

1

1

Mains 2 failed

1

1

0

Mains 1 & 2 failed

0

0

0


0 – opened

1 – closed


LS-6_main-tie-main_01.png


LS-6_main-tie-main_02.png



LS-6_main-tie-main_03.png


Application constraints

Any transfer sequence using open / delayed transition will cause the tie breaker to open before reclosing to available source. There is a logical interlocking in case of closing three breakers at once. Moreover, there is a “Safe timer” included in the logic to ensure both LS-6XT units after initial power up are ready to work.


Application options

Ethernet switch should be installed to communicate with easYview mini SCADA system.



THE INFORMATION CONTAINED IN THIS APPLICATION NOTE IS PROVIDED AS IS WITHOUT REPRESENTATIONS OR WARRANTIES OF ANY KIND EXPRESSED OR IMPLIED FOR CONVENIENCE PURPOSES ONLY. WOODWARD EXPRESSLY DISCLAIMS ANY REPRESENTATIONS OR WARRANTIES CONCERNING WHETHER THE DELIVERABLES, OR SOFTWARE WILL PRODUCE ANY SPECIFIC RESULT OR PERFORM ANY PARTICULAR FUNCTION. WOODWARD FURTHER EXPRESSLY DISCLAIMS ANY LIABILITY FOR DAMAGES, LOSSES, COSTS OR EXPENSES ARISING DIRECTLY OR INDIRECTLY FROM THE USE OF THIS APPLICATION NOTE.”